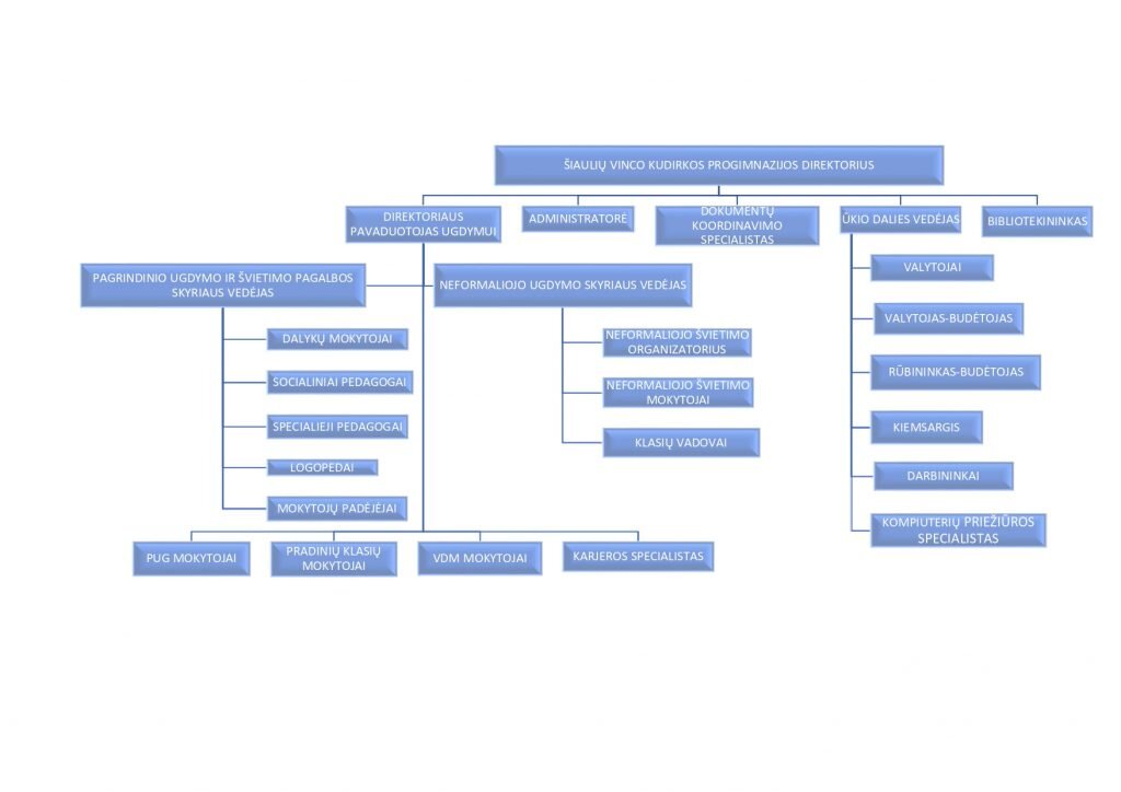
Šiaulių Vinco Kudirkos progimnazija

Struktūros schema

  • Elektroninis dienynas
  • Tėvams
  • Mokiniams
  • Mokytojams
Pamokų laikas
Pertrauka
  • 0. 08.00 – 08.45
  • 1. 08.55 – 09.40
  • 2. 09.50 – 10.35
  • 3. 10.55 – 11.40
  • 4. 12.00 – 12.45
  • 5. 12.55 – 13.40
  • 6. 13.50 – 14.35
  • 7. 14.45 – 15.30